Slovak Airgun Field Target Association

Diskusné fórum SAFTA a priateľov vzduchových zbraní
www.ft-hft.sk www.sportovastrelba.sk
Aktuálny čas je 30 Okt 2025, 17:34

Všetky časy sú v GMT [ letný čas ]




Vytvoriť novú tému Odpovedať na tému  [ Príspevkov: 55 ]  Choď na stránku Predchádzajúci  1, 2, 3, 4, 5, 6  Ďalší
Autor Správa
PoslaťNapísal: 03 Aug 2012, 08:30 
Offline
expert
expert
Obrázok užívateľa

Registrovaný: 23 Dec 2010, 13:59
Príspevky: 952
Bydlisko: Praha
Posledne olovo co mi ostane pouzijem na toho uradnika EU co mi ho pride zobrat a som si isty ze nebude v pajke :-)

_________________
Steyr LG110FT + NS Diamond 10-50x60 + red dot
Walther CP88


Hore
 Profil  
 
PoslaťNapísal: 22 Aug 2012, 09:39 
Offline
expert
expert
Obrázok užívateľa

Registrovaný: 23 Dec 2010, 13:59
Príspevky: 952
Bydlisko: Praha
Konečne!

Predstavujem vam funkcny prototyp chrona:
Príloha:
Poznámka: Je to len prototyp na predvrtanej doske, ktory sluzi na testovanie.
20120822_094855.jpg
20120822_094855.jpg [ 99.38 KiB | Zobrazené 5182 krát ]

Príloha:
Poznámka: Klasicke suciastky by mali nahradit SMD.
20120822_094846.jpg
20120822_094846.jpg [ 97.52 KiB | Zobrazené 5182 krát ]


Sice pouziva fotodiody a infradiody z combra, ale bezi na 20MHz oproti 4MHz v combre, cim je dosiahnute aj 5x vyssia rozlisenie. Mimochodom je plne kompatibilny s mojim softikom combroplus urcenym pre combro, len treba nastavit frekvenciu na 20000000.
Príloha:
Poznámka: combroplus verzia 2.0
1264976517_20_FT5741_combroplus.zip [84.45 KiB]
361 krát

Príloha:
Poznámka: konzistencia mojej ceruzky
Combro Plus v0.jpg
Combro Plus v0.jpg [ 37.99 KiB | Zobrazené 5182 krát ]


Po pripojeni na IBP posiela na cez bluetooth zaznam:
Príloha:
Poznámka: zaznam v Android telefone
Screenshot_2012-08-22-10-56-37.png
Screenshot_2012-08-22-10-56-37.png [ 42.15 KiB | Zobrazené 5178 krát ]

_________________
Steyr LG110FT + NS Diamond 10-50x60 + red dot
Walther CP88


Naposledy upravil igi79 dňa 22 Aug 2012, 10:45, celkovo upravené 1

Hore
 Profil  
 
PoslaťNapísal: 22 Aug 2012, 10:29 
Offline
expert
expert
Obrázok užívateľa

Registrovaný: 23 Dec 2010, 13:59
Príspevky: 952
Bydlisko: Praha
ibp sucasny stav:

Príloha:
20120822_112439.jpg
20120822_112439.jpg [ 330.32 KiB | Zobrazené 5177 krát ]

_________________
Steyr LG110FT + NS Diamond 10-50x60 + red dot
Walther CP88


Hore
 Profil  
 
PoslaťNapísal: 22 Aug 2012, 14:43 
Offline
expert
expert
Obrázok užívateľa

Registrovaný: 23 Dec 2010, 13:59
Príspevky: 952
Bydlisko: Praha
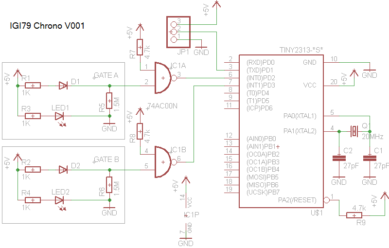
schema:

Príloha:
igichrono.png
igichrono.png [ 32.88 KiB | Zobrazené 5167 krát ]

_________________
Steyr LG110FT + NS Diamond 10-50x60 + red dot
Walther CP88


Hore
 Profil  
 
PoslaťNapísal: 07 Okt 2012, 22:28 
Offline
nováčik
nováčik

Registrovaný: 03 Okt 2012, 21:54
Príspevky: 2
Bydlisko: Severné Čechy
Zdravím igi79,
velmi mne zaujalo vaše zapojení (igichrono) a rád bych si jej sestavil. Mohl by jste sem prosím ještě přidat program do obvodu Tiny2313.


Hore
 Profil  
 
PoslaťNapísal: 07 Okt 2012, 22:46 
Offline
expert
expert
Obrázok užívateľa

Registrovaný: 23 Dec 2010, 13:59
Príspevky: 952
Bydlisko: Praha
HEX subor je v zazipovany v prilohe


Prílohy:
chrono0.zip [1.27 KiB]
334 krát

_________________
Steyr LG110FT + NS Diamond 10-50x60 + red dot
Walther CP88
Hore
 Profil  
 
PoslaťNapísal: 10 Okt 2012, 13:56 
Offline
nováčik
nováčik

Registrovaný: 03 Okt 2012, 21:54
Príspevky: 2
Bydlisko: Severné Čechy
Díky,
až se mi to podaří sestavit, dám zprávu jak to dopadlo. Už se těším až přijdou součástky.


Hore
 Profil  
 
PoslaťNapísal: 21 Feb 2015, 20:16 
Offline
nováčik
nováčik
Obrázok užívateľa

Registrovaný: 08 Jan 2015, 17:04
Príspevky: 1
Bydlisko: Detva
aj ja chcem :D

_________________
Browning Leverage + ZOS 10-40x60
JSB 4,52


Hore
 Profil  
 
PoslaťNapísal: 24 Feb 2015, 17:06 
Offline
senior
senior
Obrázok užívateľa

Registrovaný: 31 Okt 2014, 10:31
Príspevky: 260
Bydlisko: Detva
Igi79, po dva a polroku je aký stav projektu?
Je to už funkčné a biznisu schopné?
Ja ako neznalý elektronických diel by som si
rád kúpil hotové a použiteľné.

_________________
HW97K+ V-Mach pružina a PET tuning
ZOS10-40x60 MilDot, JSB Exact 4,52 0,547g
http://mobius.rajce.idnes.cz/


Hore
 Profil  
 
PoslaťNapísal: 24 Feb 2015, 22:06 
Offline
pokročilý
pokročilý

Registrovaný: 27 Sep 2014, 05:52
Príspevky: 101
Bydlisko: Dolná Breznica
myslim,ked sa tak dlho neozval,tak to pouzitelne neni./ASI/ Inak by dal vediet ako pise.

_________________
Hw97K HAWKE Sidewinder 8-32x56 Mil Dot ,, tuning V-mach, JSB 4,52mm exact
Hw 50s Optisan Viper 10x44 SCB


Hore
 Profil  
 
Zobraziť príspevky z predchádzajúceho:  Zoradiť podľa  
Vytvoriť novú tému Odpovedať na tému  [ Príspevkov: 55 ]  Choď na stránku Predchádzajúci  1, 2, 3, 4, 5, 6  Ďalší

Všetky časy sú v GMT [ letný čas ]


Kto je on-line

Užívatelia prezerajúci fórum: Žiadny registrovaný užívateľ nie je prítomný a 2 hostia


Nemôžete zakladať nové témy v tomto fóre
Nemôžete odpovedať na témy v tomto fóre
Nemôžete upravovať svoje príspevky v tomto fóre
Nemôžete mazať svoje príspevky v tomto fóre
Nemôžete zasielať súbory v tomto fóre

Hľadať:
Skočiť na:  
cron
Powered by phpBB® Forum Software © phpBB Group
Slovenský preklad: phpbb3.sk | phpbb.sk.